
Активная колонка — комбо усилитель для проверки звуковых аудио схем и устройств
как сделать колонку своими руками, DIY колонка, самодельный комбик, активная колонка, компьютерная колонка, самодельный усилитель, предварительный усилитель, усилитель мощности, TDA2050
Однажды я подобрал на улице небольшую черную китайскую колонку от компьютерной аудио системы Defender. Кто-то выбросил эту колонку, как оказалось у нее сгорела «пищалка» — высокочастотный громкоговоритель. Однако низкочастотный динамик оказался в рабочем состоянии.

Колонка, которую я подобрал на помойке. НЧ динамик оказался в порядке, а ВЧ я поменял
Я решил забрать колонку, так как давно уже хотел собрать себе небольшой тестовый комбо — усилитель для проверки разных аудио устройств. В последствии я заменил сгоревший высокочастотный пьезокерамический динамик на «пищалку» 3ГДВ-1 советского производства выпуска 1991 горда. Несколько таких динамиков у меня хранились с 90-х годов.

Колонка сделана из МДФ толщиной 10мм и обтянута черным дерматином.
Что такое «проверочный комбик»?
Комбик или Комбо — усилитель это активная звуковая колонка. То есть колонка со встроенным усилителем. Обычно комбики применяются в музыкальной индустрии. Чаще всего в виде «комбиков» производят усилители для гитар. Бывают комбики для электрогитар, для акустических гитар (с пьезо датчиками), комбики для бас гитар, а также существуют комбо-колонки для клавишных инструментов. Все эти комбики имеют разную мощность, схемотехнику и частотные характеристики.
Мне нужна была небольшая тестовая активная монофоническая колонка для моей электронной лаборатории как тестовый агрегат, чтобы я мог быстро проверять работоспособность различных звуковых и музыкальных устройств. Например, мне часто приходится заниматься ремонтом гитарных педалей эффектов, предварительных усилителей и электрогитар. Также мне нравится проектировать и собирать самодельные звуковые схемы. Чтобы быстро проверить эти устройства на работоспособность нужен небольшой усилитель с колонкой, который бы всегда находился на моем рабочем столе и был постоянно готов к работе. Очевидно, что оптимальным вариантом был бы небольшой активный комбик со встроенным усилителем.
посмотреть видео об изготовлении этого комбика и его испытаниях
Требования к тестовой колонке
Требования к такому комбику были сформулированы в соответствии с его назначением.
- Это должна быть именно монофоническая активная колонка, так как я не хочу держать на ограниченном пространстве рабочего стола две колонки с дополнительными проводами
- Несмотря на «монофоничность» комбика, у него должна быть возможность подключения стереофонических источников звукового сигнала. Сигналы левого и правого канала должны смешиваться в предварительном усилителе комбика. Кроме того, должен быть переключатель выбора для прослушивания отдельно левого или правого стереоканала.
- Усилитель должен нормально работать с источниками сигнала, у которых различные уровни выходного сигнала. Для этого, кроме регулятора громкости, обязательно должен быть регулятор чувствительности.
- Наличие регулятора тембра по низким и высоким частотам.
- Наличие различных типов входных разъемов. Как минимум двух типов. Обязательно должен быть установлен популярный сейчас разъем типа «мини-джек».
- Наличие отдельного независимого входа с высоким входным сопротивлением (High-Z input).
- Поскольку данный комбик не предназначен для окончательной «аудиофильской» оценки качества звучания проверяемой техники, то к его качеству звука не предъявляется особых требований. Комбик предназначен для оценки «работает-не работает», и должен показывать наличие явных искажений и неисправностей в проверяемом устройстве.
- Комбик должен иметь обычный линейный источник питания. Популярные сейчас импульсные источники в любом случае являются источником высокочастотных помех по цепям общего провода. В данном случае это неприемлемо.
- По тем же самым причинам оконечный усилитель НЕ должен быть усилителем класса D, то есть работающим по принципу высокочастотной ЩИМ. Это должен быть обычный линейный усилитель класса B или AB.
- Усилитель комбика должен быть собран из самых распространенных и дешевых компонентов.
Принципиальная схема усилителя мощности комбика
Схему усилителя проверочного комбика можно условно разделить на три части:
- Предварительный усилитель
- Оконечный усилитель (усилитель мощности)
- Блок питания.
В качестве оконечного усилителя я выбрал простой усилитель на очень распространенной и дешевой микросхеме TDA 2050. В данном усилителе микросхема работает с однополярным источником питания напряжением 30 вольт. использование однополярного питания несколько ухудшает параметры усилителя, но в данной конструкции это не имеет значения.

Принципиальная схема усилителя мощности тестового комбика
Схема оконечного усилителя взята из даташита на TDA2050 но с небольшими изменениями. Некоторые экземпляры неоригинальных 2050 имеют склонность к самовозбуждению на высоких частотах (до 1 МГц). Это проявляется как искажения звука, шипение и повышенное энергопотребление микросхемы. Для предотвращения такого явления служит дополнительный конденсатор C9 и резистор R7. Кроме того, уменьшено общее усиление схемы — резистор R4 использован с номиналом 2к вместо 680 Ом по даташиту. Если ваш усилитель все же склонен к самовозбуждению, можно попробовать включить на его выходе, последовательно с громкоговорителем и конденсатором C5 дополнительную катушку индуктивности (на схеме не показана). Ее можно намотать на постоянном резисторе мощностью 2 Вт и сопротивлением 10 — 50 Ом. Катушка должна содержать 20-30 витков провода толщиной 0.5 — 0.8 мм. Концы катушки припаиваем к выводам резистора:

Номинальная выходная мощность усилителя в нашем комбике (при однополярном питании напряжением 30В) составляет примерно 20 Вт.
Нужно сказать, что микросхема 2050 обладает несколько суховатым звучанием, и мало подходит для применения в Hi-End технике. Но очень часто и с успехом используется в небольших промышленных комбо-усилителях мощностью до 50 Вт. По моему мнению для задач нашего комбика она является идеальным вариантом.
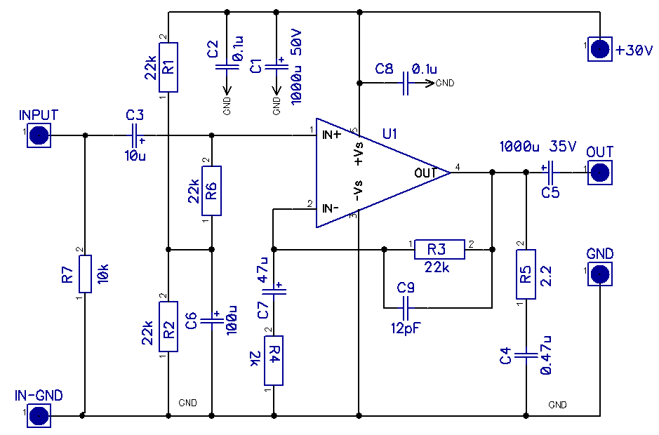
Принципиальная схема предварительного усилителя
Предварительный усилитель (преамп) необходим для того, чтобы наш комбик мог одинаково успешно работать с разными источниками звуковых сигналов. также в предварительном усилителе производится регулировка тембра и уровня громкости звука. Проще говоря, предварительный усилитель приводит уровень сигнала от разных источников к стандартному уровню, который необходим для успешной работы оконечного усилителя.
Преамп собран на микросхеме LM358 в SMD корпусе и трех транзисторах. За основу взят мой универсальный предварительный усилитель, который я описывал в предыдущей статье. Поэтому я не буду здесь подробно описывать работу этого усилителя, чтобы не повторяться. Вы можете прочитать про него, перейдя по ссылке. Здесь я более подробно остановлюсь на дополнениях и изменениях, которые я сделал для использования его в комбике.

Принципиальная схема предварительного усилителя тестового комбика
Заказать ОУ LM358 можно здесь…

В первую очередь, схема отличается наличием дополнительного каскада на полевом транзисторе Q1. Я использовал советский полевик КП303, так как он был у меня в наличии. Здесь можно использовать например транзистор BF245. Каскад представляет собой истоковый повторитель и обладает очень большим входным сопротивлением. Данный каскад как раз образует дополнительный «гитарный» вход, или вход High-Z.
Полевые транзисторы BF245 10 штук…

Такой вход еще называется «инструментальным». Он применяется для подключения к усилителю электрогитар с пассивными темброблоками. Дело в том, что электрогитара имеет довольно высокое выходное сопротивление. Поэтому электрогитару нельзя напрямую подключать к обычному входу усилителя (или микшерного пульта). Сравнительно низкое входное сопротивление такого входа будет шунтировать звукосниматели гитары и мы услышим очень некачественный звук. В таком звуке практически не будет высоких и низких частот.
Набор транзисторов 2N2222, 2N2907…

Для подключения гитары нужен специальный высокоомный вход, с входным импедансом не менее 470 кОм, а лучше в районе 1 МОм.
Кроме электрогитары такой вход можно использовать для прослушивания сигнала в разных точках разных звуковых схем. При этом, благодаря высокому сопротивлению, наш усилитель не будет оказывать заметного влияния на режимы работы каскадов проверяемого устройства.
Кроме того, на входе каскада на микросхеме U1.1 мы видим сумматор на резисторах R2, R3, R4. Он служит для микширования сигналов левого и правого стереоканалов (в случае стереофонического источника) и сигнала с выхода транзистора Q1. Также изменены сопротивления нескольких резисторов. В остальном схема совпадает с той, что описана в статье.
Принципиальная схема блока питания комбика
Комбик питается от простого нестабилизированного блока питания. БП содержит силовой трансформатор, диодный мостик и сглаживающий конденсатор.

Принципиальная схема блока питания комбика
В диодном мостике я использовал 4 кремниевых диода типа КД202, которые я нашел у себя в куче старого электронного хлама. Вместо отдельных диодов можно использовать любой современный диодный мостик, рассчитанный на ток не менее двух ампер. Сглаживающий электролитический конденсатор должен иметь емкость не менее 2200 мкФ (здесь чем больше, тем лучше) и рабочее напряжение не менее 50 В.

Электролитические конденсаторы…

Силовой трансформатор — от блока питания старого советского 24-вольтового паяльника. Трансформатор идеально подошел по напряжению на вторичной обмотке и мощности.

Можно использовать любой подходящий силовой трансформатор мощностью 30 — 50 Вт c напряжением на вторичной обмотке около 24 вольт при токе не менее одного ампера.
Силовой трансформатор можно заказать здесь (на любое напряжение и мощность)…

Блок питания собран на текстолитовой пластине и закреплен внутри корпуса колонки на ее нижней стенке. Кстати, там же, рядом с блоком питания закреплен и оконечный усилитель.

Диодный мостик я собрал на отдельной небольшой гетинаксовой пластине и закрепил двумя винтами. Конденсатор закреплен капроновой стяжкой и дополнительно зафиксирован термоклеем.
Печатные платы
Предварительный усилитель и усилитель мощности собраны на печатных платах. Платы я развел в бесплатной версии программы DipTrace. Все платы односторонние, с перемычками в верхнем слое (на стороне деталей). Платы сделаны из одностороннего стеклотекстолита FR4. Проекты печатных плат вы можете скачать по ссылке в конце статьи.
Плата предварительного усилителя имеет размеры 76 X 44 мм.


SMD микросхема LM358 установлена со стороны печатных проводников платы.
Плата усилителя мощности имеет габариты 58 X 39 мм.

Конструкция комбика
Плата усилителя мощности закреплена на алюминиевом радиаторе охлаждения микросхемы винтом крепления самой микросхемы и парой дюралевых уголков. В свою очередь, алюминиевый радиатор закреплён на дне колонки двумя винтами M3.
Обе платы изготовлены на станке с ЧПУ CNC3018 методом механической гравировки.

Станок с ЧПУ для гравировки печатных плат
Печатная плата предварительного усилителя закрепляется на панели управления, сделанной из листа дюралюминия толщиной 1.8 мм.

Плата закреплена на четырех стойках, напечатанных на 3D принтере из ABS пластика. Ручки потенциометров также напечатаны на 3D принтере.

Дюралевая панель управления. Надписи на панели выполнены на станке с ЧПУ CNC3018 методом гравировки. использована такая же фреза-гравер, как для гравировки печатных плат. Глубина гравировки 0.2 мм, гравировка выполнена за 4 прохода с глубиной погружения 0.05 мм за один проход. После гравировки углубления были закрашены акриловой краской из баллончика. После высыхания краски панель была обработана наждачной бумагой. В итоге получились надписи как на фотографии.
В задней стенке колонки я вырезал электролобзиком прямоугольное отверстие для установки панели. размер отверстия 100 X 124мм

На панели управления также закреплены потенциометры регулировки чувствительности, громкости и тембра, входные гнезда, переключатель выбора стереоканалов и выключатель питания. Сетевой разъем взят от старого компьютерного блока питания. Он установлен на задней стенке корпуса колонки в нижней ее части. Под этот разъем вырезано дополнительное отверстие в задней стенке колонки.
Родная декоративная пластиковая накладка с надписью «DEFENDER» меня не устраивала. Я решил обтянуть ее черной радио-тканью. Кусок такой ткани остался у меня от каких-то старых японских бытовых колонок. Ткань я закрепил на внутренней поверхности пластиковой накладки с помощью китайского термо-клеевого пистолета.

Вот что получилось в итоге:


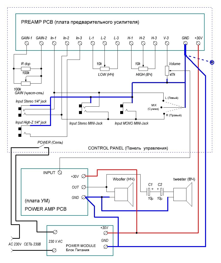
Схема соединений блоков комбика
После изготовления всех модулей комбика (блока питания, преампа, усилителя мощности и панели управления) необходимо произвести сборку устройства. Ниже приведена схема соединений между платами и блоками комбика.

Схема соединений между блоками комбика
Обратите внимание на часть схемы, относящейся к блоку панели управления. Там есть компоненты, которые отсутствуют на принципиальной схеме предварительного усилителя. Я добавил постоянный резистор Rdop сопротивлением 100 кОм параллельно потенциометру регулировки чувствительности. Это я сделал уже после сборки комбика, так как максимальная чувствительность оказалось чрезмерной, и я уменьшил ее ровно в 2 раза, добавив этот резистор. Он припаян непосредственно на выводы потенциометра. Это также позволило улучшить плавность регулировки чувствительности.
Также на схеме вы видите входные гнезда типа Jack и Mini Jack. Для инструментального входа High-Z используется монофоническое гнездо типа Jack 1/4 дюйма (6.35мм), называемый также TRS. Для стерео-входа применяется такое же гнездо, только в стерео варианте. Стерео-вход продублирован с помощью соответствующего гнезда типа стерео — Mini Jack (как на ноутбуках и мобильных телефонах, называемый также TRRS). Кроме того для удобства пользования добавлено еще монофоническое гнездо Mini Jack.
Переключатель на 3 положения используется для коммутации стереоканалов. Я использовал тумблер на 3 положения. В среднем положении центральный контакт в этом тумблере не подключается никуда. При включении в одно из крайних положений один из пары входных стерео каналов замыкается на землю и в суммарном сигнале остается только выбранный стереоканал. В принципе этот переключатель можно исключить из схемы, если вам не нужна такая функция.
Также на панели управления установлен выключатель сети. Он может быль любого подходящего типа. Будьте осторожны с контактами и проводами, на которых присутствует сетевое напряжение 230 вольт.
Головки громкоговорителей подключаются непосредственно к выходу усилителя мощности. Высокочастотный динамик подключен через простейший фильтр из двух электролитических конденсаторов по 10 мкФ. Эти два конденсатора включены встречно по полярности и в сумме представляют собой аналог неполярного конденсатора на 5 мкФ. Если у вас есть неполярный электролит на 4 — 5 мкФ можете использовать его. также можно использовать бумажные и пленочные конденсаторы, он они будут больших габаритов.
Yа YouTube канале MBS Electronics можно посмотреть видео об изготовлении этого комбика и его испытаниях.
Некоторые из компонентов усилителя можно заказать по ссылкам:
- Стеклотекстолит FR4 односторонний
- Резисторы постоянные любых номиналов
- Подстроечные резисторы
- Конденсаторы керамические
- Конденсаторы электролитические
- ОУ LM358 дешево
- Стабилизаторы на 15 В
- Набор самых популярных транзисторов
- Полевые транзисторы BF245
- Трансформатор для блока питания
- Широкополосной динамик 100 W (не нужна пищалка
- Микросхемы TDA2050
- Электролиты большой емкости для БП
- Диодные мостики для БП
- Готовый усилитель на TDA2050


Очень хорошо!