Раньше использовались, да и сейчас во многой аппаратуре используются обычные аналоговые механические регуляторы громкости, представляющие собой переменные резисторы, включенные потенциометрами, и регулирующие уровень сигнала, проходящего от источника сигнала на вход УНЧ. Относительно простым путем, мало вторгаясь в схему УНЧ, можно ввести в нем электронную регулировку громкости используя микросхему типа DS1868.
Данная микросхема выпускается фирмой Dallas-semiconductor и представляет собой аналог двух переменных резисторов, управляемых программно при помощи внешнего микроконтроллера. Регулировка возможна 256-ю ступенями изменения сопротивления (вернее, положение «ползунка» переменного резистора). Один вывод переменного резистор -НО или Н1, второй, который желательно (но не обязательно) соединять с общим минусом питания — L0 или L1. Вывод «ползунка» — W0 или W1, соответственно.
Микросхемы выпускаются в трех исполнениях по сопротивлению переменных резисторов, — DS1868-10, — 2×10 кОм, DS1868-50, — 2×50 кОм, DS1868-100, -2×100 кОм, в трех видах корпусов: 20-выводном TSSOP, 16-выводном SOIC и 14-выводном DIP (рис.1).

Структурная схема микросхемы показана на рисунке 2. Потенциометры одной микросхемы могут быть использованы как раздельно, например, для регулировки громкости в разных каналах УНЧ, так и могут быть и включены последовательно для повышения общего сопротивления (рис.З). В этом случае общим выводом, то есть, «ползунком» такого переменного резистора становится выход Sout. В этом случае число ступеней регулировки программным способом может быть увеличено вдвое (до 512). Этот вариант может быть полезным для построения схемы электронной настройки, например, УКВ-ЧМ приемника с системой АПЧ на ИМС типа К174ХА34. Микросхема DS1868 совместно с внешним микроконтроллером и ЖК-дисплеем будет выполнять функции шкалы и верньерного устройства.

Микросхемы можно каскадировать до любого количества чтобы посредством одной и той же цифровой шины управлять несколькими регуляторами. В этом случае выводы CLK соединяются вместе, выводы RST так же соединяются вместе, а вот порт контроллера, который должен быть DQ подключается только к первому каскаду. Далее, для переноса используется вывод Cout (рис.4).


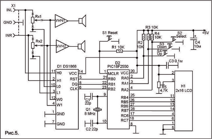
Принципиальная схема регулятора громкости для стереоусилителя показана на рисунке 5. Стереусилитель здесь условно обозначен как усилители УНЧ1 и УНЧ2, соответственно для левого и правого стереоканалов. Резисторы Rx1 и Rx2 это штатные переменные резисторы для регулировки громкости, вместо кототорых и устанавливается данная схема. Эти переменные резисторы отключаются и удаляются. Крестиками на схеме отмечены отключения переменных резисторов. Входной сигнал от источника НЧ сигнала поступает на разъем Х1, — это штатный входной разъем УНЧ. Естественно, что схема регулятора громкости и входа УНЧ может быть и другой, но суть переделки в любом случае будет аналогична.
Например, если в УНЧ используется электронная регулировка, в которой переменными резисторами регулируется управляющее напряжение на соответствующих входах микросхемы-предусилителя, то один из «переменных резисторов» микросхемы DS1868 можно будет использовать, например, для регулировки громкости, а второй для стереобаланса. Программное обеспечение, используемое в данной конструкции допускает раздельную регулировку для каждого «переменного резистора» микросхемы. Органом управления является микроконтроллер D2, а так же три кнопки S2-S4 и жидкокристаллический дисплей.

Кнопка S4 (Up) служит для увеличения параметра, кнопка S3 (Down) — для уменьшения параметра. Кнопкой S2 (Select) можно выбрать режим работы, регулировка левого, правого или обоих каналов одновременно. На дисплее две строки прямоугольников по длине которых можно понять положение регулятора. Кнопка S1 (Reset) — для сброса, её можно на переднюю панель не выводить (сделать дырочку чтобы тыкать ей спичкой при необходимости).

На рисунке 5 показана схема с микросхемой DS1868 в 14-выводном DIP-корпусе. Так же можно использовать микросхему и в другом корпусе, согласно рисунку 1. Схема регулировки коэффициента усиления ОУ (рис.6.1 — переменным резистором, рис.6.2 — микросхемой DS1868). Исходный код программы на языке программирования СИ и прошивка микроконтроллера PIC18F2550 доступны по ссылке ниже.
Микросхемы можно купить здесь:
Скачать прошивку микроконтроллера для электронного регулятора громкости

